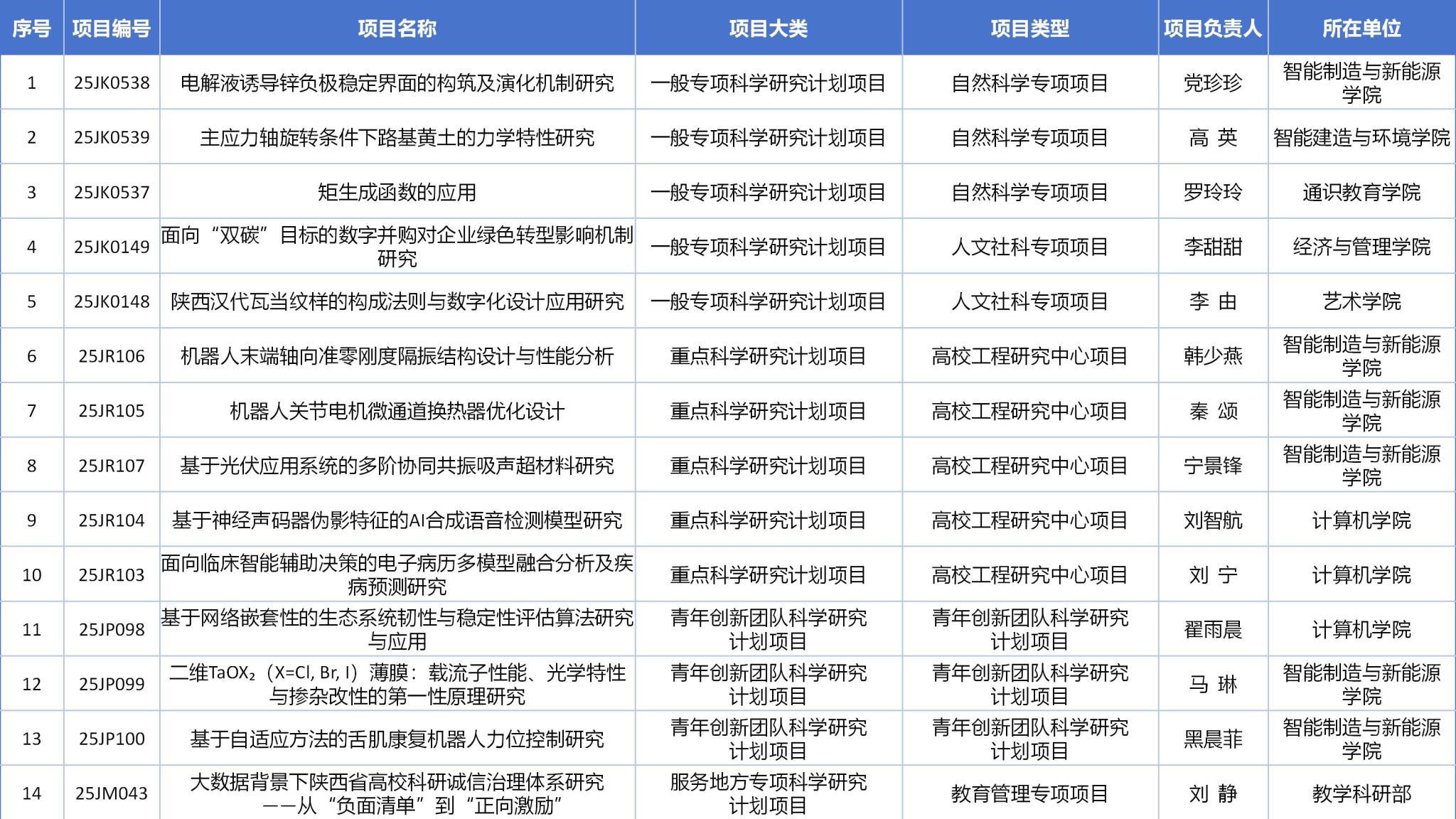
近日,陕西省教育厅公布了2025年度科学研究计划项目立项名单。经教育厅形式审查、专家评审、厅务会审议等环节,我校共有14项课题获批立项,其中一般专项5项、高校工程研究中心项目5项、青年创新团队项目3项、服务地方专项1项。立项数量与层次均创历史新高。
近年来,学校高度重视教育厅科研项目的申报与组织工作,通过提升科研项目申报整体质量、组织精准辅导与论证等一系列有力举措,极大激发了教师申报科研项目的积极性和主动性。此次省教育厅科学研究计划项目立项取得的优异成绩,既是学校科研实力持续增强、学科建设水平不断提升的集中体现,也是全体科研人员潜心钻研、勇于创新的成果。这为学校相关学科的深入发展和高水平成果产出注入了强劲动力。
我校“2025年度陕西省教育厅科学研究计划项目”立项一览表

文图:教学科研部
编辑:沈玉皎